広告業界は、デジタルマーケティングエージェントを中心に、史上最大の資本化の波を迎えています
中国の広告業界が今日に来る方法を見てみましょう。

中国の広告業界は最大の資本化の波に直面しており、ストーリーテリングの主人公はデジタル広告会社です。
つい最近、デジタルマーケティングのコンセプトを主な広告代理店は、新しい3つのボードに上場を発表しました。 不完全な統計によると、7月だけで33の広告マーケティング企業が新しい3つのボードに上場しました。 先日、O2OとLBSのコンセプトを主なメディアがSFCが承認したシェル・セブン・ハイ・ホールディングス・スキームは、すぐに実施段階に入ることを意味する。
資本運用では、デジタルマーケティング業界は大きな手です。 年初にWuトン通信の13億5000万M&A広告を出発点として、2015年のA株市場は、デジタルマーケティング分野におけるM&Aの新たな波を巻き起こした。 しばらく前に、DSPの味の相互作用は、VIEの中国への復帰を発表し、同時期に5億元の資金調達を完了したというニュースは、著者の友人の輪を爆発させた。
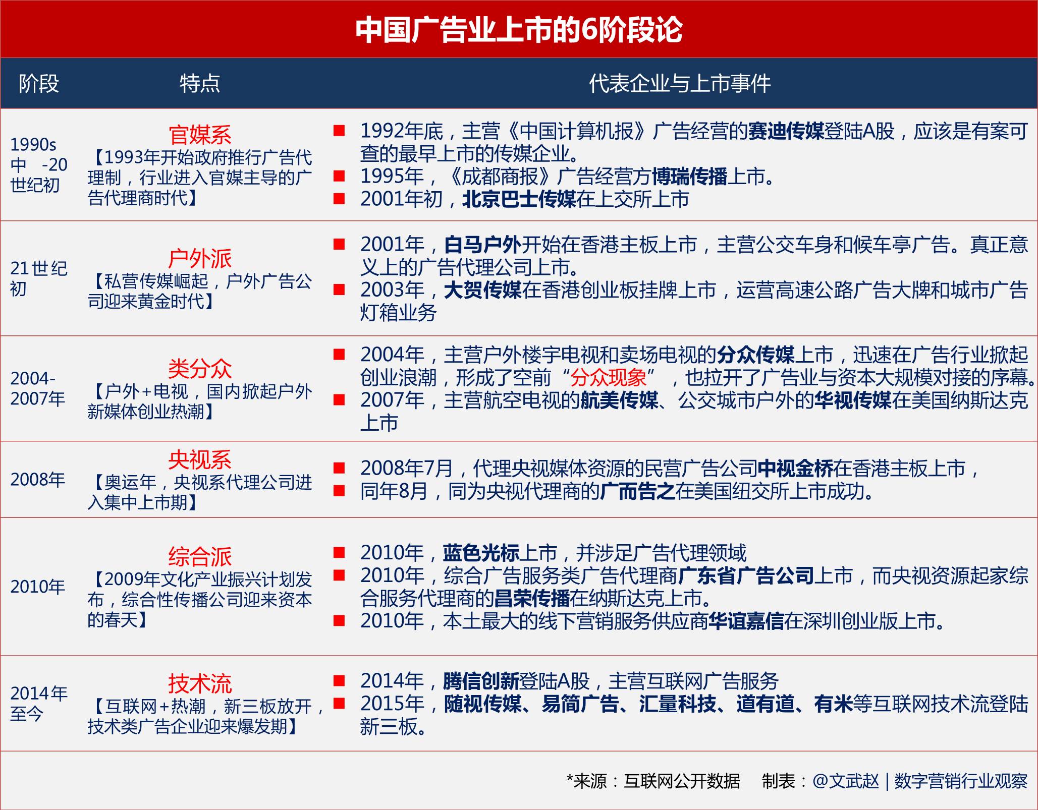
2004年に広告マーケティング業界に新たな若者として、この資本の波を利用して、広告業界の発展の軌跡を振り返りたいと思います。 もちろん、中国の広告産業の資本化の過程を振り返り、中国の広告の発展の脈絡を大いに示している。

2000年には、公式メディアから屋外の民間資本まで、広告元年を迎えました
1990年代半ばから、国営広告会社は資本化プロセスを開始しました。 しかし、一般産業では、2001年に中国の広告代理店として上場し、バスや待合所の広告を主とする白馬屋外が香港のメインボードに上場し、民間代理店の上場の出発点と考えられていました。
その後、中国の屋外広告は、最もダイナミックな広告産業セクションとなり、中国の広告産業の発展に大きく影響しました。 一方、中国の特別なメディアルールの下では、国際資本と民間資本がマスメディアに参入するハードルは非常に高く、屋外メディアはイデオロギーと直接関係なく、資本参入の自由度は大きい。 だから、一度に、屋外メディアは、資本の追求の対象になります。
2004年、屋外新メディア「江南の春」
数年後、屋外広告はもはや資本にアピールし、屋外+デジタルの概念は、資本の好意の新しい物語になります。 2004年に寧波の江南春に上場した中国の広告代理店は、世界の資本市場のスターになり始めた。
同じ屋外広告ですが、従来の屋外広告と比較して、表示形式の違いに加えて、販売方法に大きな変化が生じます。 業界で広く流通している物語の1つは、広告のスタートアップの初期段階で、江南春は、ほとんどの時間を個人的に販売している。 国際的なブランドのメディア予算は、伝承、強力なメディアや他の4A広告会社でマスターされ、異なるメディア購入は、異なる機能部門に分割され、屋外とテレビのメディアのこのコレクションは、テレビ部門や屋外部門を見つける必要がありますか?
鋭い江南春は、屋外メディアとして、伝統的なビッグネームとほとんど競争力がないことを認識し、中国のテレビ広告の規模は300億、屋外広告は50億でした。 テレビ広告の予算を食べる必要があります。 江南春は、テレビ広告の販売言語を使用して広告代理店や広告主に群衆を宣伝し始め、すぐに99ドルは1週間で販売できなかった広告ボックスを販売し、その後、価格は6倍以上に倍増しました。
屋外の新しいメディアは、消費者が生活の軌跡に広告を植え付け、強制受信と正確なタッチの利点を利用して、経営者や広告主によって認識されています。 この間、屋外の新しいメディアの起業家の波が押し寄わせ、様々なカテゴリーの企業が全国に急増し、地下鉄のモバイルテレビ、手をつないで広告、飛行機、電車、タクシーのモバイルテレビ、スーパーマーケット内の様々な広告資源の革新的な開発が始まりました。
2004年、私は中央民族大学の広告学科に入学したばかりで、中国語とジャーナリズムの教師や兄弟が起業家精神の軍隊に加わっていたことを思い出しました。 ある教師は、私たちに言いました:あなたは中国で最も有望な専攻を選択し、我々は次の江南春を訓練する必要があります。 その後、江南春になる人はいなかったが、2008年に卒業後、同級生の半数以上がインターネット業界に参入し、中国のBATのために働いた。
この時、世界金融危機で初めて7億6800万ドルの損失を被り、株価は急落した。 一方、3G時代が到来し、モバイルインターネットの概念は、資本の物語は、もはやセクシーではない、中国の屋外広告の「サークルスポーツ」は突然停止しました。 4年間の広告の学業生活は、ちょうど4年間、群衆が繁栄から衰退に転じ、人々を驚かせるために助けることはできません。
当然のことながら、2〜3ヶ月後、人々は正式にA株に戻り、新しい物語は「天と地」です:一方で、クラウド戦略、中国の正確なLBS会社、一方で、ローカライズされたメディアの利点の助けを借りて、O2O戦略を行います。 物語は美しいが、違いは、予算を流用する人々は、すでにマイクロテレビ広告ではなく、新しいデジタル広告です。 コア技術の利点がなければ、リソースの割り当てだけで、広告主のポケットからどのくらいの予算を引き出できますか? 言うのは本当に難しいと思います。
2008年、CCTVと包括的な軽資産広告サービス会社が台頭し始めた
08年のオリンピックでは、中国・北京が世界的な焦点となり、CCTVの広告収入は金融危機の文脈で逆行し、2007年のCCTV広告収入は110億元、2008年の広告収入は161億元でした。 この時、CCTVメディアリソースに依存する広告会社のグループは、それぞれ海外に上場し、例えば、NYSEに上場し、香港に上場し、広告代理店サービス広告企業が資本市場に参入する始まりです。
広告サービス企業ですが、主に広東省広州などのメディア戦略、代理店、購買サービスを提供し、市場投入時にメディアリソースの相対的な制御と密接な関係を強調しています。 例えば、中視金橋、広告之、昌栄普及など。 メディアサービスではなく、比較的単純に包括的な戦略、創造性、その他のサービスを提供する企業は、ブルーラベルとHuayi Jiaxinは、広報と端末コミュニケーションの会社です。
メディア契約は、中国の特性を持つメディアシステムの下で製品として生産され、マオリは単に代理店サービスを提供するよりも高いが、明らかに米国市場によって好かされていない。 2012年にNYSEから撤退し、2014年にチャン・ロン・コミュニケーションズが民営化契約を締結し、ナスダックから撤退した。 アメリカ人の意見では、国際4Aの現在のガイドラインは、まだエージェントであり、CCTVのリソースに依存し、メディア契約は、高度な広告代理店モデルではありません。
2015年には、デジタル広告代理店が登場し、変数もインクリメントされました
2015年頃、インターネットマーケティング企業で構成されるデジタル広告業界は、資本市場が好む新しい物語となっています。
広告タイプでは、デジタル広告業界全体で、検索広告とディスプレイ広告の実質的な部門が形成されています。 検索広告Baiduは、Baiduが82.3%(Arui Q3データ)を占める唯一の検索広告です。
ディスプレイ広告は従来の広告と類似しており、広告レベルごとに課金されます。 過去3年間で0~100億元の成長を達成し、eMarketerとEruiの予測によると、2015年の中国の手続き的購入市場規模は約101億元で、2017年までに282億元に達し、デジタルマーケティング産業の大きな成長が見込まれています。
しかし、見通しは楽観的ですが、道は容易ではありません。 広告主は、高品質のトラフィックの需要が依然として強いが、大規模なプレミアムメディアのリソースは、広告主に直接販売し、より高い販売プレミアムを得る可能性が高い。 RTB ライブ オークションに代表されるプログラムされた購入が、アクセスが残りのトラフィックである場合、その開発は天井に簡単に触れることができる。 さらに、広告主はブランドの安全性を心配し、シャネルの広告が醤油ブランドと消費者の目に次々に現れた場合、そのコントラストはハイエンドブランドにとって害となる。 したがって、技術的には、プログラムされた購入は、技術的なさらなる最適化を必要とします。
最後に、私は広告代理店の資本化の歌を歌ってほしい。 もちろん、メディア指向の広告代理店にとって、資本化は企業の規模を助け、当然のことながら良いことです。 しかし、資本は短期的な利益に特に重点を置いていますが、クリエイティブ指向の広告代理店(多くの人が念頭に置く広告代理店の原型であるべき)は、短期的な利益と商業化に過度に焦点が当てれば、そのような企業の創造的な品質と価値の概念に害を与える可能性があります。 これは、W+Kのようなクールな独立系広告代理店が合併を受け入れない理由かもしれません。
著者 Wen Wu Zhao: マーケティング イノベーション、デジタル広告業界、および Pan Technology 業界に焦点を当て、メディアからマーケティング 技術。 マイクロシグナル:Wenwu Zhaoは、メディア(wen-wu-zhao)からリリースを承認しました
私たちについて
| ブランド | マーケティング|広告|
| クリエイティブ | 文房情報| 媒体 | 相互作用 | 数値 | 新しいメディア |
すべてのクリックを価値に変えましょう!
マイクロシグナル:heimayingxiao1
ジェットフットの預言者 · 洞察力マーケティング

「発見」-「見る」に移動し、「友人が見ている」を参照します。